北京时间12月3日,中足联公布了中国足球职业联赛俱乐部财务约定指标的通知,通知中规定了各级职业联赛的单个财年支出限额。
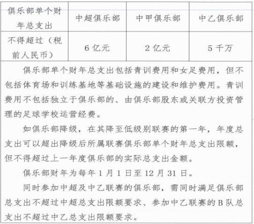
俱乐部单个财年总支出(税前):
中超俱乐部:6亿元
中甲俱乐部:2亿元
中乙俱乐部:5千万
国内球员个人薪酬限额(税前)
中超俱乐部:500万
中甲俱乐部:300万
中乙俱乐部:120万
中国职业联赛财务指标:中超单个财年支出不能超过6亿元
利物浦冲击英超2连胜!42年不败金身首发曝光:标王领衔
TT俱乐部官宣:韩援中单SeTab断开连接,即日起正式离队
Kanavi:因为乔丹和詹姆斯想选23号我年级最大,整顿下纪律
TT官方:打野选手Aki离队
太牛了希然获得2025福布斯中国卓越电竞主持奖
TT官方发布人员变动公告:赛训组成员AFei离队
官方当漏勺!云顶宣传活动:WBG杰杰、NIP.Zhuo和Care
最新资讯
最新录像
最新集锦
JRS直播网是一个专门提供全球各类体育比赛在线直播的网站,为广大体育迷提供了一个便捷、快速、高清的NBA直播、高清的CBA直播、五大足球联赛直播观赛平台。
Copyright © 2022-2025 JRS直播网. All Rights Reserved. 黑ICP备12003794号-1